0577-89895566
  • 服务项目
  • 行业资讯
  • 知识文库
  • 合作伙伴
  • 联系我们

  • 知识文库

    图解“营改增”变化与影响

    时间:2016-04-14 14:08 作者:admin 点击:
     

    营改增,真没有那么复杂!

     
    1
     

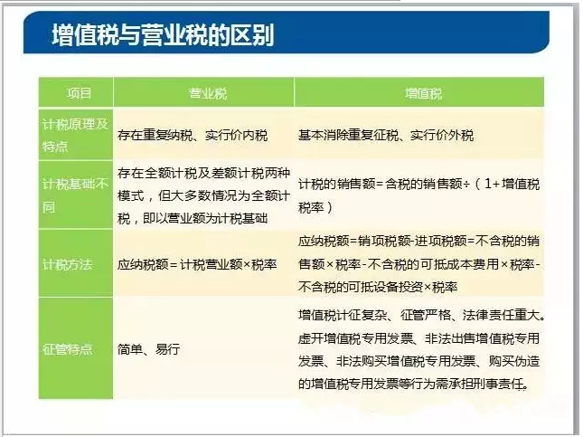
    营业税与增值税的区别

     
    2
     

    营改增的主要变化


     

     

     
    3
     

    发票及税率


     

     

     
    4
     

    主要影响

     









    柯艾企业事务所【www.yjkeai.com】:

    为企业注册温州公司、代理记账、温州专利代理

    和温州高新技术企业申报等提供全方位的服务。

    在公司准入、政策对接、项目申报和地域选择方面提供深度服务。

    柯艾伴随您一起成长。

    咨询电话:0577-89895566

    
    友情链接:网易 | 淘宝 | 百度搜索 |
    Copyright © 2015 温州柯艾企业管理咨询有限公司 版权所有  浙ICP备15043561号-1
    展开