0577-89895566
首页
服务项目
公司注册
温州公司注册
海外公司注册
离岸公司注册
香港公司注册
上海公司注册
温州公司转让
企业服务
企业改组改制
企业集团组建
企业重组
财税顾问
代理记账
商标专利
商标注册
商标驳回复审
商标变更
商标转让/转移
外观专利申请
实用新型专利申请
发明专利申请
专利申请复审
项目申报
高新技术企业认定
国家火炬计划
浙江省企业研究院
省、市科技型企业
科技创新项目
省、市研发中心
浙江省重大专项
企业技术创新基金
可行性研究报告
商业计划书
行业资讯
知识文库
新三板
公司基础知识
税务基础知识
创业基础知识
合作伙伴
联系我们
服务项目
行业资讯
知识文库
合作伙伴
联系我们
知识文库
搜索
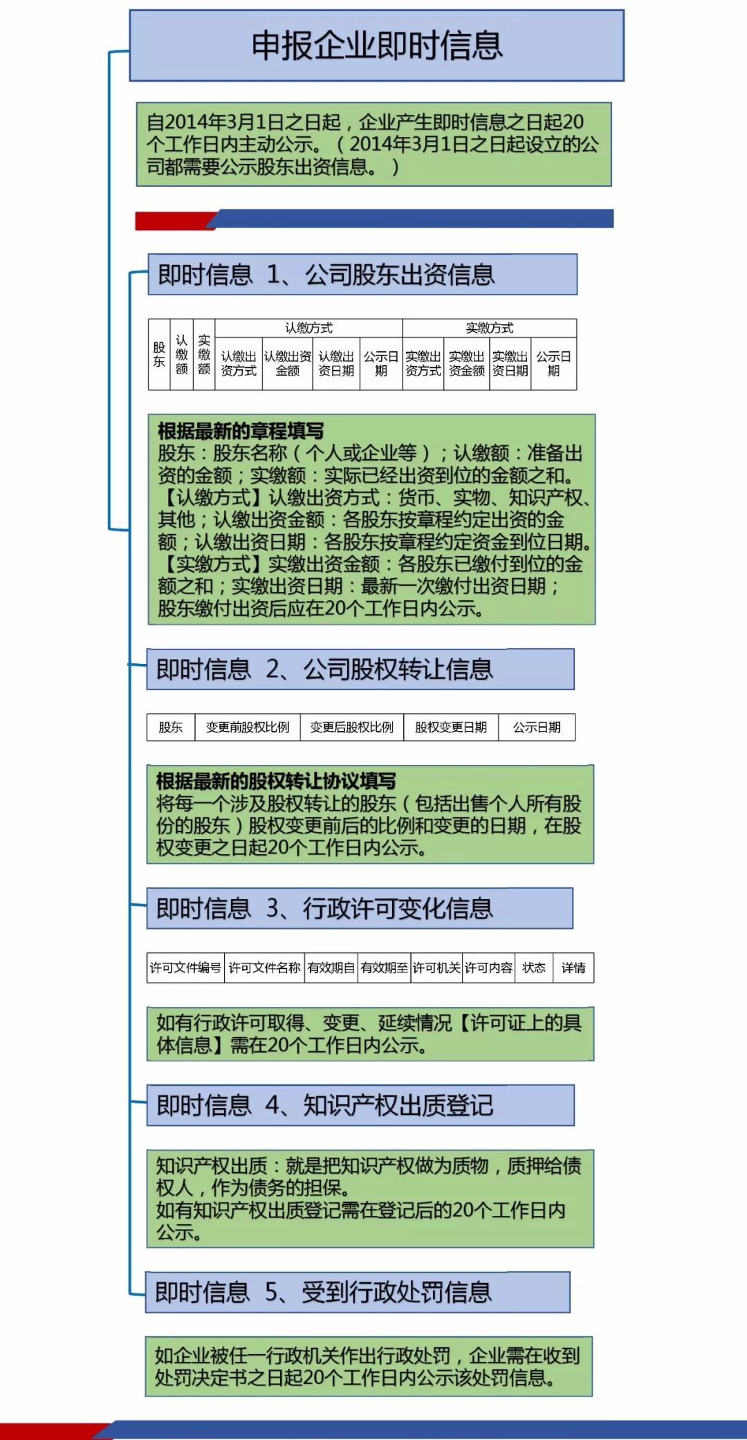
企业年报流程图(全国通用版),一图就懂,一
时间:2018-06-08 09:08 作者:admin 点击: 次
导读
距企业年报截止日(6月30日)仅有二十多天了,如果您还不了解该如何报送,快来看看这份最新版年报流程图,让您一图看懂企业信息公示那点事!
来源:登记注册小助手
友情链接:
网易
|
淘宝
|
百度搜索
|
Copyright © 2015 温州柯艾企业管理咨询有限公司 版权所有 浙ICP备15043561号-1
展开
收缩
在线客服
工商代理咨询1:
工商代理咨询2:
财务咨询:
专利咨询:
科技项目咨询:
电话:0577-89895566